Shop menü

ADATRÖGZÍTÉS DNS-ALAPÚ „NYOMDAGÉPPEL”

A mozgatható betűk által inspirálva a kutatók drámaian növelni tudták a DNS-alapú adatrögzítés sebességét.
Jools _
Jools _
Adatrögzítés DNS-alapú „nyomdagéppel”

A nyomdagép és a mozgatható betűk feltalálása az információ robbanásszerű terjedéséhez vezetett, amely a mai napig tart. A kutatók most arról számolnak be, hogy a mozgatható betűk koncepcióját molekuláris szinten alkalmazva felgyorsították az adatok DNS-szálakba kódolását. Bár a fejlesztést egyelőre csak a laboratóriumban demonstrálták, a Nature folyóiratban ismertetett új megközelítés a független kutatók szerint máris felpezsdítheti a kialakulóban lévő DNS-alapú adattárolás iparágát, mivel költséghatékonyan teszi lehetővé a létfontosságú információk évtizedekre és még tovább tartó archiválását.

A DNS-alapú adattárolás rendkívül csábító lehetőség, hiszen egyetlen gramm DNS akár 215 petabájtnyi adatot is tárolhat, ami 10 millió órányi nagyfelbontású videó tárolására elegendő. Így néhány kisteherautónyi DNS-ben lehetne tárolni az emberiség által valaha létrehozott összes adatot. Ráadásul a hagyományos elektronikus merevlemezekkel ellentétben, amelyek évek vagy évtizedek alatt tönkre mennek, a DNS akár évezredekig is változatlan maradhat.

A DNS négy bázisból álló „ábécéjében” kódolt adatok kiolvasása manapság a DNS-szekvenáló gépekkel egyszerű és viszonylag gyors. A problémát az adatok rögzítése jelenti, amihez általában egyedi DNS-szálakat kell szintetizálni – betűről betűre. A mai leggyorsabb DNS-írók naponta körülbelül 320 millió bájt DNS-adatot képesek szintetizálni. Ezzel a sebességgel azonban egyetlen grammnyi DNS megírása közel 2 millió évet venne igénybe. „A merevlemezekhez képest fenntarthatatlan, mert az írási sebesség rendkívül lassú” – mondja Long Qian, a Pekingi Egyetem számításbiológusa.

Galéria megnyitása

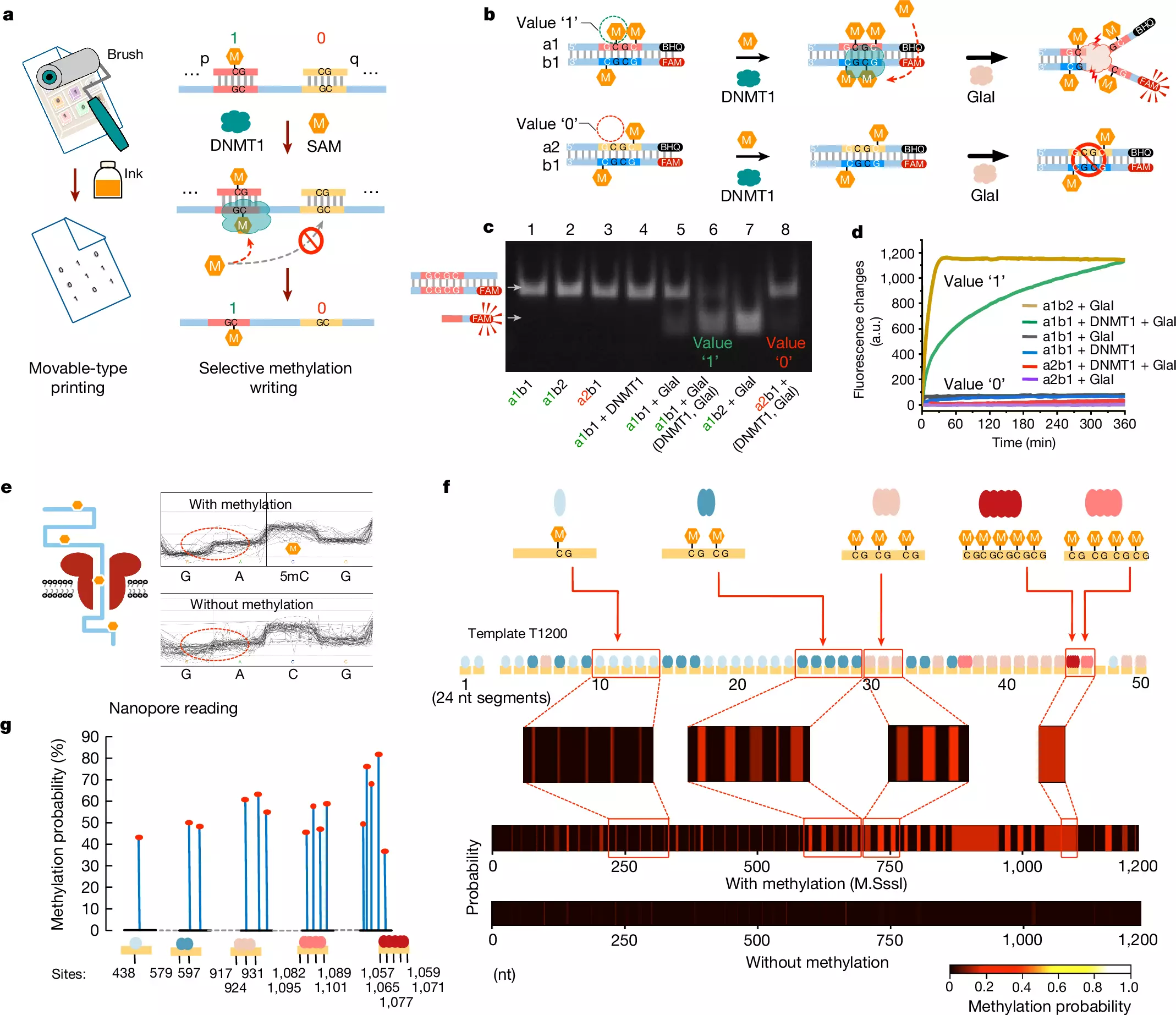
A folyamat gyorsítása érdekében Qian és kollégái a mozgatható betűkből merítettek ihletet, amelyeket eredetileg Kínában találtak fel időszámításunk szerint 1040 körül, mintegy 400 évvel Johannes Gutenberg nyomdagépe előtt, fém helyett porcelánt használva a betűk anyagaként. Először hosszú, szabványosított, egyszálú DNS sablondarabkákat szintetizáltak „papírként”. A porcelán vagy fém „betűk” szerepét több száz rövid, egyszálú, egyenként 24 bázis hosszúságú DNS-„legó” tölti be, amelyek szekvenciáját úgy tervezték, hogy a DNS-sablon egy-egy adott régiójához kötődjenek.

A kutatók ezután a sejtekben zajló természetes folyamathoz, a metilációhoz fordultak, hogy a legódarabokat digitális 0-ként vagy 1-ként kódolják. A szervezetben a sejtek metilcsoportokat kapcsolnak meghatározott DNS-szekvenciákhoz, hogy jelezzék, mely géneknek kell kifejeződniük, illetve elnémulniuk a különböző szövetekben.

A DNS-alapú adatrögzítés érdekében Qian és kollégái egy olyan enzimet adtak hozzá, amely metilcsoportokat csatolt a DNS-legók egy részéhez (az 1-esekhez), a többit pedig békén hagyta. Ezután a reneszánsz betűszedőkhöz hasonlóan kiválasztották azokat a legókat, amelyek a megfelelő 1-esekkel és 0-kkal igazodtak a sablonhoz, hogy bármilyen digitális fájlt kódolhassanak. Oldatba helyezve a legók gyorsan megtalálták a helyüket és összekapcsolódtak a sablon megfelelő szekvenciáival.

Galéria megnyitása

Végül a kutatók „tintát” vittek fel a „betűkre”, hogy elvégezzék a nyomtatást. Hozzáadtak az oldathoz egy metiltranszferáz névű enzimet, amely a legókon lévő összes metilcsoportot átmásolta a sablonszál szomszédos helyére, amelyet aztán egy kereskedelmi forgalomban kapható DNS-szekvenáló gép le tudott olvasni. A módszerrel közel 270 ezer bitet tartalmazó fájlok írását és olvasását demonstrálták, ami elég ahhoz, hogy nagy felbontású képeket, például egy tigrist és egy óriáspandát kódoljanak.

Qian szerint az adatok írásának költsége ezzel a módszerrel jelenleg bitenként körülbelül 0,003 dollárt tesz ki. Bár ez még magasabb, mint amit a DNS-szintetizáló cégek kérnek a DNS minden egyes új betűjének megírásáért, Qian úgy véli, hogy skálázva jelentősen csökkenthetők a költségek, mivel arányaiban kevesebb reagensre lesz szükség.

Qian elmondása szerint azonban a kutatás azt máris bizonyította, hogy az adatok DNS-ben való rögzítése jelentősen felgyorsítható. Qian becslése szerint az új megközelítés kereskedelmi változatával akár napi 2 terabájtos sebességet lehetne elérni, ami 6000-szeres növekedés a mai legjobb kereskedelmi DNS-szintetizátorokhoz képest. Qian és kollégái most azt tervezik, hogy a DNS-sablonokat a metilcsoportokon kívül más kémiai jelölőkkel is ellátják, hogy még több adatot kódoljanak szálanként, és még jobban felgyorsítsák az eljárást. Ha sikerrel járnak, a mozgatható betűk koncepciója korunkban is elhozhatja az áttörést.

Hírlevél feliratkozás
A feliratkozással elfogadom a Felhasználási feltételeket és az Adatvédelmi nyilatkozatot.

Neked ajánljuk

    Tesztek

      Kapcsolódó cikkek

      Vissza az oldal tetejére