Shop menü

NEMI JELLEGEK GOMBNYOMÁSRA?

A genom nem kódoló részében végrehajtott apró változtatások is kulcsszerepet játszhatnak a biológiai nem meghatározásában.
Jools _
Jools _
Nemi jellegek gombnyomásra?

A Nature Communications folyóiratban a napokban megjelent egy tanulmány, amelynek szerzői arról számolnak be, hogy nőstény egérembriókban herék fejlődtek ki egyetlen bázis módosítása nyomán a DNS egy meghatározott régiójában.

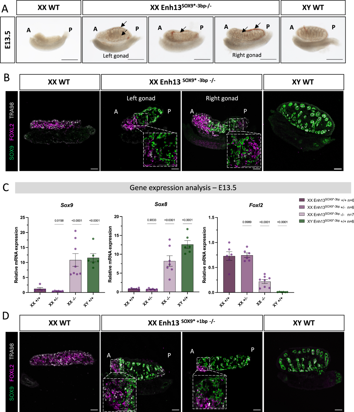
A két X kromoszómával rendelkező nőstény egérembriók alapesetben petefészkeket növesztenek, mert a Sox9 nevű gén kifejeződése el van nyomva. Az XY kromoszómával rendelkező hím egérembriókban pedig a Sox9 kifejeződése indítja el a herék kialakulását. A hím egerekben a Sox9-et egy nem kódoló DNS-szegmens szabályozza, amelyet Enh13-nak neveznek. Korábbi vizsgálatok már kimutatták, hogy az Enh13 eltávolítása XY kromoszómákkal rendelkező egereknél női nemi szervek kialakulásához vezet, de eddig nem volt ismert, hogy az Enh13 módosítása bármilyen hatással lenne a genetikailag nőnemű egerekre.

Nitzan Gonen, aki a nemi meghatározottságot tanulmányozza az izraeli Bar-Ilan Egyetemen, kollégáival kimutatta, hogy az Enh13 mindkét másolatának módosítása nőstény egereknél férfi nemi szervek és apró herék kialakulásához vezet. Azok a nőstény egerek azonban, amelyek csak egy módosított Enh13-másolatot hordoztak, továbbra is női nemi szerveket fejlesztettek ki. Ezért a kutatócsoport szerint az Enh13 a Sox9 gén esetében erősítőként és elnyomóként is működhet.

Galéria megnyitása

Ez a tanulmány az első, amely feltárja azt a mechanizmust, amely meghatározza, hogy egy embrió petefészkeket vagy heréket növeszt-e, mondja Katie Ayers, a melbourne-i Murdoch Gyermekkutató Intézet genetikus kutatója. A csapat által módosított DNS-régió az emberi nemi meghatározottság szempontjából is fontos, teszi hozzá a kutató. A nemi fejlődési rendellenességekkel küzdők körülbelül 50%-ának nincs genetikai diagnózisa, ami részben azért van, mert a betegségeket okozó mutációk azonosítására szolgáló szekvenálás során sokáig csak a fehérjéket kódoló genomrészeket vizsgálták. Ayers elmondása szerint mostanában viszont a kutatók már egyre többet tanulmányozzák a genom nem kódoló területeit, ami ebben is segíthet.

Gonen tagja volt annak a csapatnak, amely felfedezte, hogy az Enh13 szerepet játszik a nemi fejlődésben. 2018-ban a szakértők igazolták, hogy ennek a törlése azt eredményezi, hogy az XY kromoszómával rendelkező hím egereknél női nemi szervek alakulnak ki. Majd 2024-ben a csapat egy kisebb módosítást hajtott végre, törölte az Enh13 azon részeit, amelyek a transzkripciós faktorokhoz kötődnek, és megállapította, hogy ez ugyanazt a nemi átalakulást váltotta ki az XY kromoszómás egereknél.

Galéria megnyitása

A legújabb vizsgálatban csak három nukleotidot távolítottak el az egyik kötőhelyről, és ez is ugyanazt a hatást váltotta ki. Gonen elmondása szerint eleinte nem gondolta, hogy egy ilyen apró változás nemi átalakulást indukál. Aztán kiderült, hogy akár egyetlen nukleotid hozzáadása is kiválthatja ugyanezt. Amikor az egérembriók nemi mirigyeit vizsgálták, a kutatók azt figyelték meg, hogy azok az XX egerek, amelyeknél a három nukleotidos törlés vagy az egy nukleotidos hozzáadás két példányban is jelen volt, mind petefészek-, mind hereszöveteket növesztettek, míg azoknál az egereknél, amelyeknél a mutációk csak egy másolatban voltak jelen, normális nemi szervek fejlődtek.

A vizsgálat megmutatja, hogy a genom nem kódoló régiójában bekövetkező apró változások milyen jelentősen befolyásolhatják a nemi szervek fejlődését, mondja Clare Holleley ausztrál evolúciós genetikus. Ami azért is érdekes, mondja a szakértő, mert a genom fokozó régiói általában tartósan megmaradnak az evolúciós fán, így az egerek kapcsán igazolt eredmények más fajokra is érvényesek lehetnek.

Hírlevél feliratkozás
A feliratkozással elfogadom a Felhasználási feltételeket és az Adatvédelmi nyilatkozatot.

Neked ajánljuk

    Tesztek

      Kapcsolódó cikkek

      Vissza az oldal tetejére