Shop menü

GÉNEK RENDELÉSRE

Egyes baktériumok elképesztő molekuláris mechanizmussal küzdenek a vírusok ellen.
Jools _
Jools _
Gének rendelésre

A Science folyóiratban ebben a napokban megjelent új tanulmányok szerint a baktériumok teljesen új géneket hoznak létre, amelyek normális esetben nem szerepelnek a genomjukban. Ezek a gének, amelyet a felfedező kutatócsoportok neo névvel illetettek, ezután olyan fehérjéket termelnek, amelyek meggátolják a virális betolakodókat. Az eredmények újabb példáját adják annak, hogy a genetikai információ nem csak egyféleképpen áramolhat – a DNS-től az RNS-en át a fehérjékig –, és felvetik annak lehetőségét, hogy más szervezetekben, akár az emberben is rejtőzködhetnek hasonló gének.

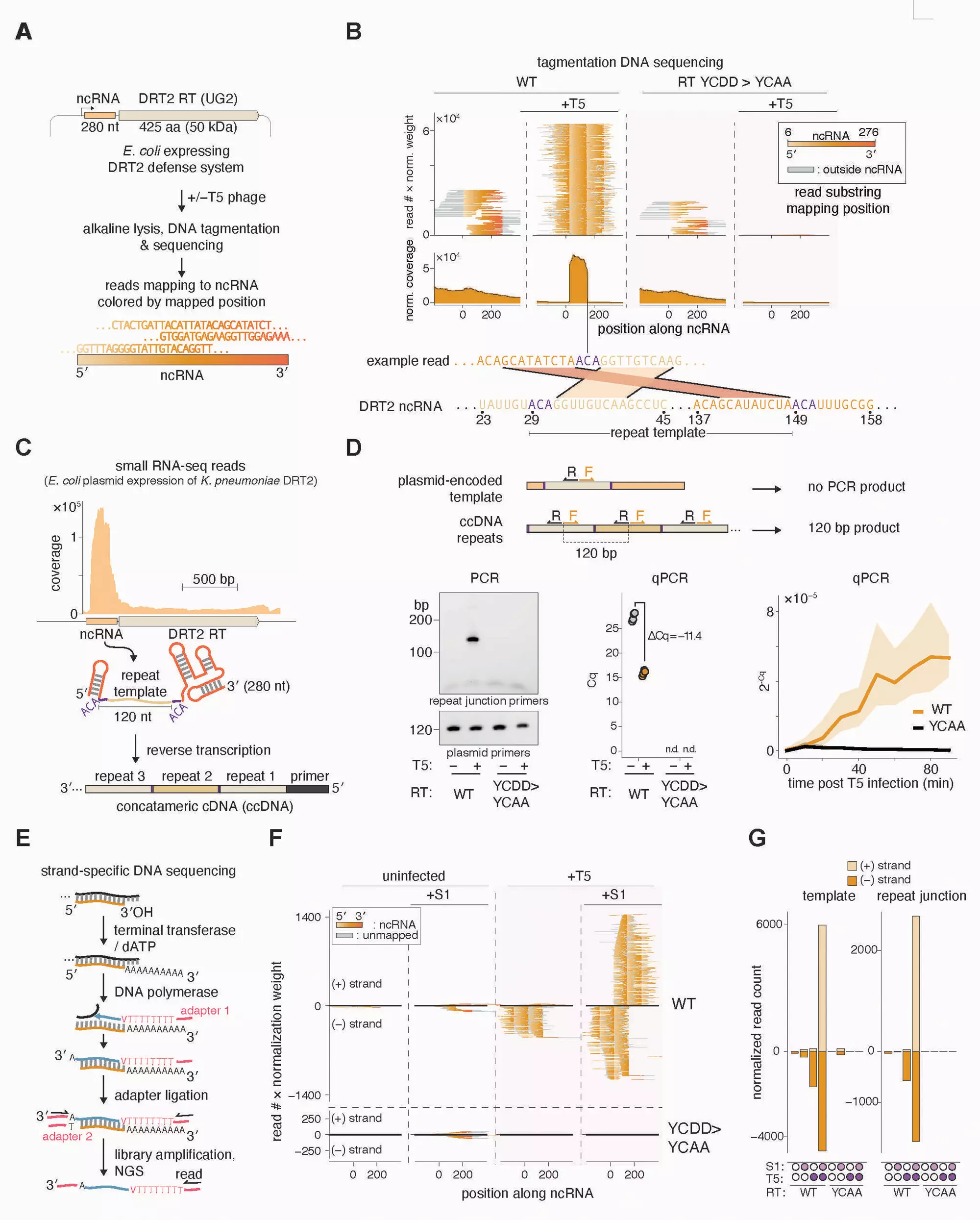
A vizsgálatok szerint a baktériumok új génjeik összeállításához a reverz transzkriptázoknak nevezett enzimeket használják, amelyek megfordítanak egy kulcsfontosságú sejtműködést. A sejtek általában egy gén DNS-ében kódolt információval kezdik az RNS-molekulák, elsősorban a hírvivő RNS-ek (mRNS-ek) előállítását, amelyek a fehérjeszintézis utasításait hordozzák. A reverz transzkriptázok azonban megfordíthatják a folyamatot, és az RNS-molekulák DNS-változatait állíthatják elő. Az először tumorokat okozó vírusokban felfedezett enzimek teszik lehetővé például a HIV számára is, hogy irányítsa az emberi sejteket. Azonban számos baktérium is készít reverz transzkriptázokat, és az új kutatások feltárják, hogy legalább egy baktériumfaj hogyan használja ezeket arra, hogy a fágok néven ismert vírusok ellen forduljon.

A két kutatócsoport, amely ezt a mechanizmust felfedezte, egymástól függetlenül próbálta megérteni azt a rejtélyes fágellenes védelmi mechanizmust, amelyet Feng Zhang, a Massachusetts Institute of Technology molekuláris biológusa – a CRISPR-génszerkesztés úttörője – és munkatársai 2020-ban azonosítottak bizonyos baktériumokban. Az ezt a védelmi rendszert kódoló bakteriális DNS egy rövid RNS-molekula szekvenciáját tartalmazza, amelyről a jelek szerint nem készült fehérje. Tartalmazta továbbá a reverz transzkriptáz génjét is. Az azonban rejtély volt, hogy hogyan lehet egy DNS-t előállító enzim felelős a fágok elleni védekezésért, mondja Stephen Tang, a Columbia Egyetem doktorandusza.

Galéria megnyitása

Tang témavezetőjével, Samuel Sternberggel együtt vezette az egyik kutatócsoportot, amely elkezdte feltárni a rejtélyt, Zhang és posztdoktori kutatója, Max Wilkinson pedig a másik csoportot. Mindkét csoport egy bélbaktériumból ültette át a védekezőrendszert kódoló DNS-t a laboratóriumi Escherichia coliba. Úgy találták, hogy az E. coli sejtek a reverz transzkriptáz segítségével egy rejtélyes rövid RNS-szegmens DNS-változatát alakították ki, amikor a fágok megtámadták őket. A DNS elég furcsa volt, általában ugyanannak a szekvenciának számos – néha több mint 100 – másolatát tartalmazta egymáshoz fűzve. A reverz transzkriptáz általában elhagyja az RNS-szálat, miután befejezte a DNS készítését, de a módosított E. coliban az enzim láthatóan újra és újra visszatért a szál elejére, mintha egy dallamot ismételgetne.

A rejtélyre a magyarázat valószínűleg abban rejlik, ahogyan a sejtek olvassák a gének DNS-ét, hogy fehérjéket állítsanak elő. A szükséges mRNS előállításához a fehérjék egy csoportjának először egy promóter nevű DNS-régióhoz kell érkezniük, amely a gén közelében van. A neo esetében minden egyes ismétlődő szegmens két promóterfragmentumot tartalmaz, de ezek a szegmens ellentétes végein helyezkednek el. Azáltal, hogy az ismétlődések végei egymáshoz kötődnek egy összefüggő DNS-darabban, a baktériumok a két fragmentumból egy működő promótert állítanak össze, mondja Wilkinson.

Galéria megnyitása

Ez a promóter és az RNS-ből újonnan létrehozott DNS aztán tipikus fehérjekódoló génként működhet. Ez a fehérje, amely csak akkor keletkezik, amikor a baktériumokat támadás éri, nyugalmi állapotba kényszeríti a sejteket, ami megakadályozza, hogy a fágok szaporodjanak bennük, mutatták ki Tang és munkatársai. „Ha a gazdasejt leáll, a vírusnak nincsenek erőforrásai ahhoz, hogy képes legyen szaporodni” – mondja Tang.

Hogy a sejtek miért fordulnak ehhez a szövevényes megoldáshoz, ahelyett, hogy állandóan termelnék a vírusellenes fehérjét, egyelőre nem világos. Az egyik lehetőség, hogy a neo fehérje olyan erős, hogy az egészséges sejteket is leállítaná, ezért a baktériumok csak válsághelyzetben aktiválják. Alternatív lehetőségként a mechanizmus célzottan a fágok egyik fertőzési taktikája ellen irányul, mondja Wilkinson. Amikor a vírusok beszivárognak egy baktériumba, általában feldarabolják annak DNS-ét. De ha a baktérium a már meglévő reverz transzkriptáz és a promóterkódoló RNS segítségével egy új vírusellenes gént tud létrehozni, akkor továbbra is vissza tud vágni.

A vizsgálatok kölcsönösen alátámasztják és kiegészítik egymást, mondja Irina Arkhipova, a Marine Biological Laboratory molekuláris evolúciós genetikusa. Ezt a „csináld magad” génépítő rendszert eddig nem azonosították a természetben, és a felfedezés utat nyithat a lehetséges alkalmazások előtt. A génmérnökök például felhasználhatják a mechanizmust arra, hogy a sejteket új fehérjék előállítására késztessék. A baktériumok mintegy 5%-a hordozza a védekezőrendszer DNS-ét, de lehetséges, hogy megoldás ez még ennél is szélesebb körben elterjedt, akár bennünk, emberekben is lehet hasonló.

Hírlevél feliratkozás
A feliratkozással elfogadom a Felhasználási feltételeket és az Adatvédelmi nyilatkozatot.

Neked ajánljuk

    Tesztek

      Kapcsolódó cikkek

      Vissza az oldal tetejére